Background: More than 95% of acute promyelocytic leukemia (APL) patients can achieve complete remission by dual induction of all-trans-retinoic acid (ATRA) and arsenic trioxide (ATO). However, early death is a treatment obstacle of APL. The main causes of early death in APL include hemorrhage, differentiation syndrome (DS) related to induction therapy, and infection. Currently, the mechanism of DS in APL largely remains unclear. This study aims to investigate the pathogenetic mechanism and treatment pattern for APL DS and find a suitable biomarker for DS using multiomics approaches.
Methods: Eighty newly diagnosed APL patients were recruited through Jan 2019 to Jan 2021 from a clinical trial (NCT04446806). Matched RNA and plasma samples of APL at presentation and DS were studied by RNA-seq and Human Cytokine Array. Two matched peripheral blood samples at presentation and DS from 2 severe DS patients were selected for 10×scRNA-seq analysis, compared with 3 peripheral blood and 2 bone marrow controls.
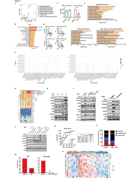
Results: The incidence of DS was 35.3% (29/80), including 21.3% (17/80) moderate DS and 15% (12/80) severe DS. Bulk RNA-seq suggested immune response and cytokines interaction might play important roles in the development of DS ( Figure 1A and B). Significant downregulation of immune checkpoint molecules was shown in the DS period, such as GAL-9, which plays a crucial role in regulating the immune response ( Figure 1C). The activated CD4 +T and CD8 +T cells were amplification at diagnosis period compared with the corresponding CR/CRi period, then declined dramatically at DS period ( Figure 1 D). 10×scRNA-seq analysis revealed the activation of neutrophils and monocytes through innate immune response and inflammatory response ( Figure 1 E). Consistent with bulk RNA-seq results, apparent elevated expression of multiple inflammatory storm-related cytokines/receptors are shown in the DS period in monocytes and neutrophils, which indicates they contribute to the inflammatory cytokine storm ( Figure 1 F). These results indicated that ATRA induction overcomes immune evasion and induces highly activated immune response through downregulating immune checkpoint molecules. Based on 10×scRNA-seq data, differentiated promyelocytic leukemic cell, neutrophils and monocytes are major cell populations and expressed significantly higher cytokine and chemokine in DS stage, indicating that these cells might be major sources of the cytokine storm ( data not shown). We found S100A8 and S100A9, which function as danger-associated molecular pattern (DAMP) molecules and activate innate immune responses via binding to PRRs, significantly upregulated among all known alarmins ( Figure 1G). S100A8/A9 can be induced by ATRA induction, and also activate ERK, JAK-STAT and NF-κB signaling pathways ( Figure 1H). S100A8/A9 expression can be repressed by ERK inhibitor ( Figure 1I). Knockdown of S100A9 induced lower phosphorylation level of STAT1 and P65 ( Figure 1J). These results indicated S100A8/A9 were regulated by the ERK signaling and controlled the JAK-STAT and NF-κB signaling pathway. As a result, JAK-STAT related cytokines could be regulated by S100A8/A9 signaling. Importantly, ROC analysis showed that S100A8/A9 displayed both high sensitivity and specificity as a biomarker for predicting APL DS ( Figure 1K). According to clinical and cytokine storm characteristics of APL DS patients, Dexamethasone (DEX) and Ruxolitinib (RUX) were applied in the treatment of APL DS patients. The percentage of severe DS reduced remarkably after DEX prevention ( Figure 1L, P<0.05). The early death rate of APL declined under the DEX prevention and RUX treatment, and no patient died due to DS ( Figure 1M). The expression of a series of inflammatory cytokines dramatically decreased, indicating that the cytokine storm was effectively suppressed by the treatment of DEX and/or RUX ( Figure 1N).
Conclusion s : Our data indicate that ATRA induction could overcome immune evasion through downregulating immune checkpoint molecules. ATRA-induced upregulation of S100A8/A9 may contribute to the cytokine storm observed in the DS stage of APL patients by activating the JAK-STAT and NF-κB signaling pathway. S100A8/A9 is recommended as a biomarker for predicting APL DS. Dexamethasone and Ruxolitinib are appropriate prevention and treatment pattern for APL DS patients.
Disclosures
No relevant conflicts of interest to declare.
